更新时间:12-13 信息来源:湖南日报
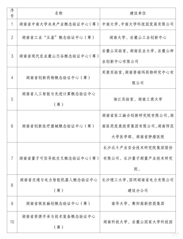
湖南日报12月12日讯(全媒体记者 王铭俊)记者今天从省科技厅获悉,按照《科技创新赋能攻坚实施方案》和《2025年全省科技创新工作重点》要求,经定向遴选、专家论证和会议审议,拟立项中南大学等10家单位牵头筹建我省首批概念验证中心。
概念验证中心,是指围绕科技成果商业化价值验证,对早期科技成果实施技术和市场化、产业化可行性评估论证,加速挖掘和释放基础应用研究成果价值的新型载体,其也被称为科技成果转化的“最初一公里”。
湖南省首批概念验证中心筹建名单
湖南恋手机版上线 手机搜索后登陆
湖南“两病”专项用药保障升级,双病叠加可报销960元
10家!湖南首批概念验证中心筹建单位名单公示
湖南电动汽车年出口额首次突破百亿元 年出口量首次突破8万辆
湖南持续推进城市更新 一批重点片区改造项目将启动
水银温度计将停产,线上涨价近5倍、线下药店供货充足,药店:摔碎有毒,没必要囤
外语学院“消失”了?湖南高校探路“语言+”新赛道
湖南升级发布寒潮黄色预警,全省局地最低气温降至0℃
50万元消费券燃动“双十二” 2025湖南旅博会“惠”聚精彩
2026年湖南怎么干?省政府邀你来支招!
《彼岸花火》湖南首档主旋律微电影原创大赛
《勇者无畏》湖南高校首部枪战微电影
《爱在鸿宇》湖南首档主旋律微电影原创大赛作品
《白色青春》怀化市辰溪县首部禁毒微电影
《如果我是你》湖南医院护士首部微电影
《和平使者》湖南首档主旋律微电影原创大赛作品
《因为有你》爱情微电影
《心愿》湖南首档主旋律微电影原创大赛作品